CS440/ECE448 Fall 2025, MP 1: Linear Regression

Due: Wednesday, February 12, 11:59pm

I. Overview

In this assignment you will explore some fundamental concepts in Machine Learning. Namely you will fit functions to data to minimize some loss function. You will see a few different ways to compute such functions (analytically, gradient descent, and stochastic gradient descent). Using the same very simple implementation of gradient descent you will do linear regression, polynomial regression, and inverse kinematics for a planar robot arm.

II. Getting Started

This assignment is structured more like a tutorial than an assignment. To get full credit you just need to pass all tests in tests.py and we highly recommend you work incrementally by following the notebook provided in mp1.ipynb. All instructions are in this notebook as well as in comments in mp1.py.

To get started on this assignment, download the template code. The template contains the following files and directories:

Notes:

III. Assignment

1. Setting up linear regression

Synthetic linear data with true line

In this part of the assignment you will set up the necessary code for doing linear regression. Namely you will implement:

2. Analytical linear regression

The more data we have with less noise the better our prediction is…

Now you will implement analytical linear regression which will compute parameters that minimize the mean squared error loss function.

3. Gradient descent and stochastic gradient descent

On the left we have 10 iterations of gradient descent and on the right we have 10 epochs of stochastic gradient descent with a batch size of 10. Both had a learning rate of 0.01. Even though both methods did 10 passes through the data, SGD does better because every full pass through the data does more updates to the parameters (even though those updates were individually less precise).

Now you will implement a very simple version of the gradient descent algorithm given a function which computes the gradient with respect to the parameters.

Next you will implement a variation of the previous algorithm which uses a random ordering of subsets of the data to iteratively update parameters, instead of using the entire dataset at once for estimating the gradient.

4. Fitting sine data

A linear function cannot fit this sinosoidal data…
If we transform our features to polynomial we can now fit the data!

Now you will see how by transforming the input features into a new feature space (polynomial function of the input) you can use your previous linear regression code to fit a function to sine data.

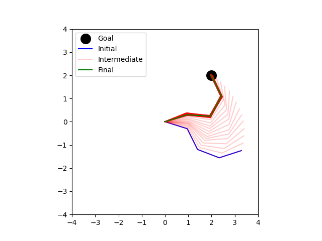
5. Inverse kinematics

We can use gradient descent to move an arm so that its tip is in a desired position. By modifying our loss function we can even make it avoid obstacles (i.e., do motion planning).

Now you will use gradient descent to iteratively update the configuration of a planar arm (meaning the joint angles) until the tip of the arm is in a desired position. You will estimate the direction for the update empirically, by sampling nearby configurations and choosing the local gradient direction.